当前位置:会员动态 > 正文

会员Family | 2025年度关键技术研发计划“医学创新研究”项目立项,会员单位项目入选

关于2025年度关键技术研发计划
“医学创新研究”项目立项的通知

沪科〔2025〕353号


各有关单位:


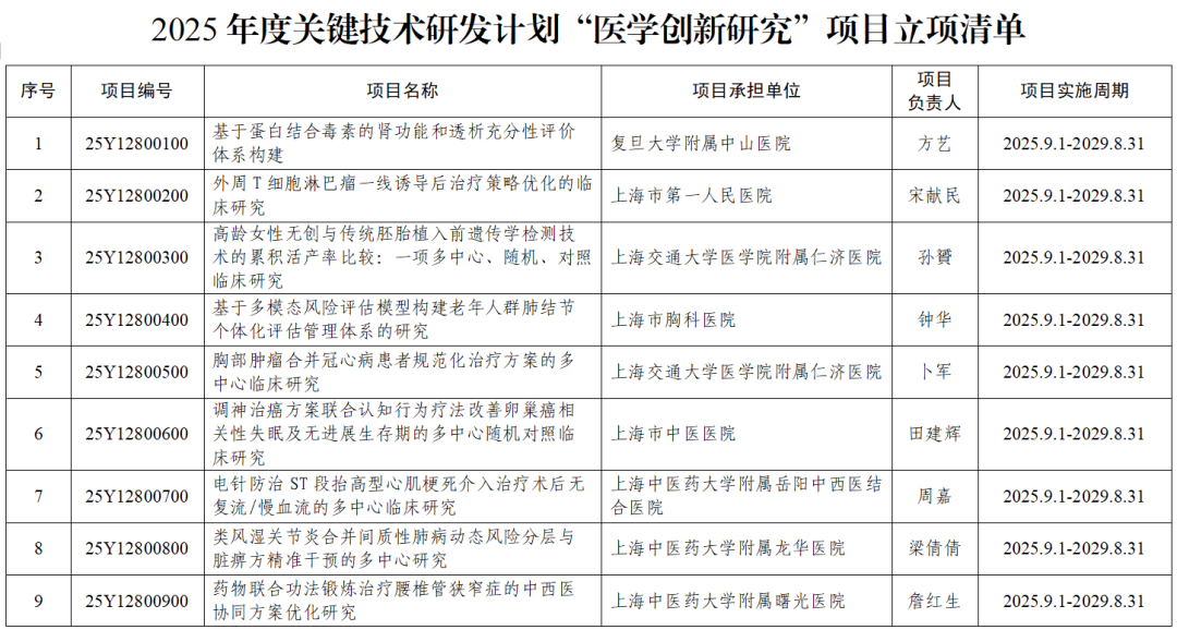
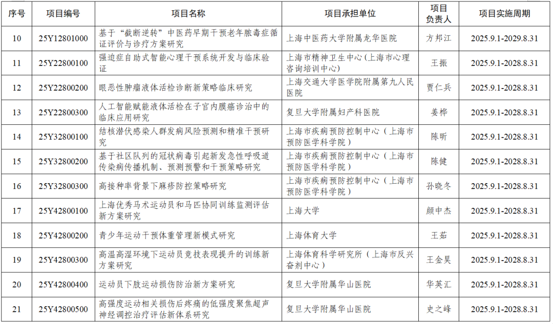
根据《上海市科学技术委员会关于发布2025年度关键技术研发计划“医学创新研究”项目申报指南的通知》(沪科指南〔2025〕18号)要求,经申报推荐、形式审查、专家评审、立项公示等程序,现对“基于蛋白结合毒素的肾功能和透析充分性评价体系构建”等21个项目予以立项,市科委资助6300万元,其中2025年拨款5040万元。请各项目承担单位做好项目组织实施和管理工作,确保按期完成项目研究任务目标。


特此通知。


上海市科学技术委员会

2025年9月15日

附件:2025年度关键技术研发计划“医学创新研究”项目立项清单
其中,科促会会员单位仁济医院的“高龄女性无创与传统胚胎植入前遗传学检测技术的累积活产率比较:一项多中心、随机、对照临床研究”和“胸部肿瘤合并冠心病患者规范化治疗方案的多中心临床研究”,以及上海第九人民医院的“眼恶性肿瘤液体活检诊断新策略临床研究”获立项。
图片


编辑 | 上海科促会

来源 | 上海科技

暖场音乐
×